Logo ITB

Organogram

Temukan berbagai informasi seputar struktur organisasi dan kegiatan mahasiswa di Dheraseva 25. Jelajahi menu utama di pojok kanan atas untuk akses cepat ke berbagai layanan dan dokumentasi penting.

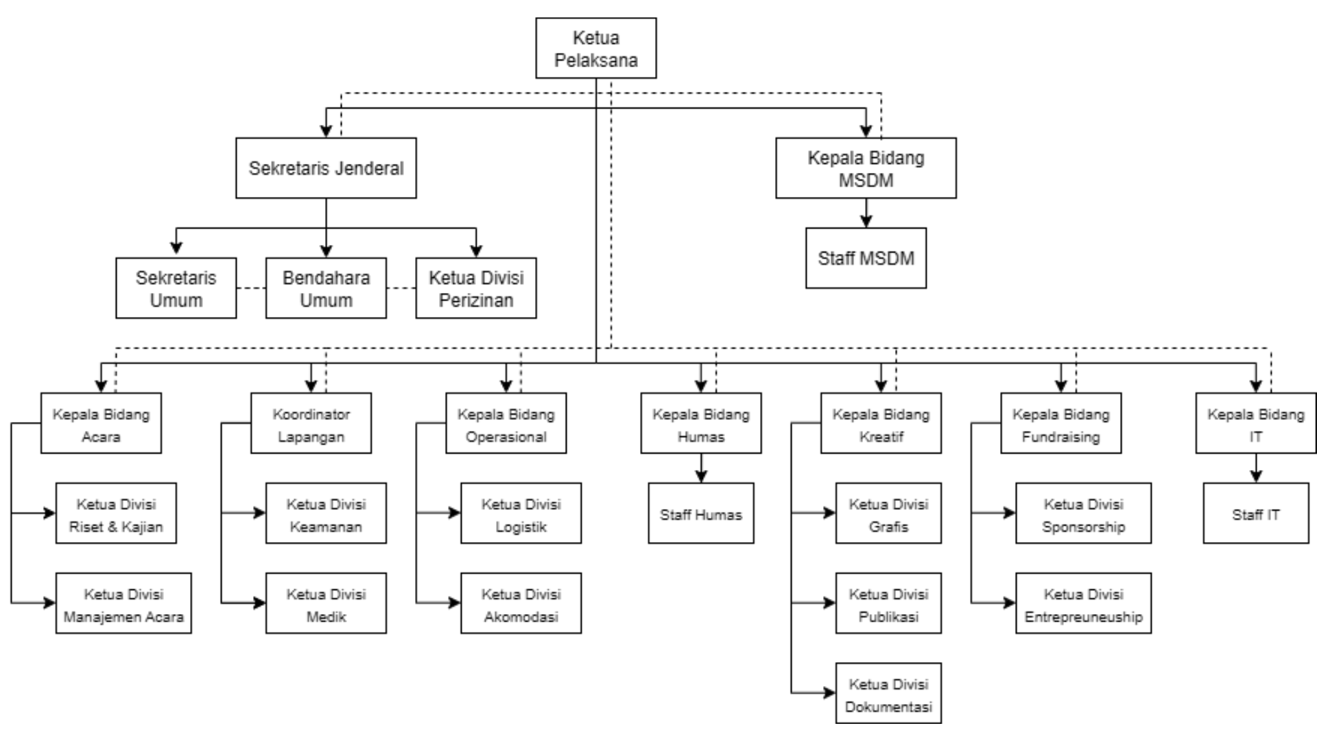
Struktur Organisasi Dheraseva 25

Berikut adalah struktur organisasi lengkap Dheraseva 25 yang menunjukkan hierarki dan pembagian tugas dalam organisasi mahasiswa Teknik Geodesi dan Geomatika ITB.

Struktur Organisasi Dheraseva 25 - Teknik Geodesi dan Geomatika ITB

⚠️ Gambar organogram tidak dapat dimuat.

Silakan pastikan file ORGANOGRAM.png tersedia di folder project.

📋 Informasi Organogram

🏛️ Organisasi: Dheraseva 25
📚 Jurusan: Teknik Geodesi dan Geomatika
🏫 Institusi: Institut Teknologi Bandung
📊 Jenis: Struktur Kepanitiaan Dharaseva 25
🎯 Tujuan: Koordinasi Kegiatan Aksi Angkatan Teknik Geodesi dan Geomatika 2025
📅 Tahun: 2025